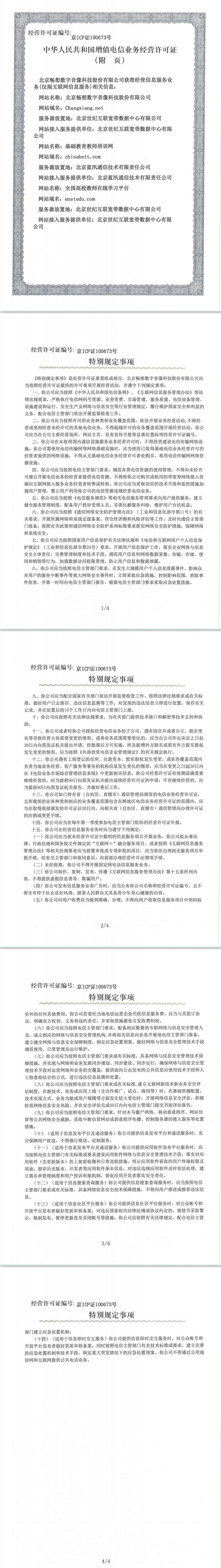
进入培训课堂时无ActiveX提示怎么办

更新日期: 2008-01-02 点击次数:6059

说明您的浏览器禁止了ActiveX的运行,请您按照如下方式运行运行。

第一步:打开IE浏览器工具Internet选项,如下图

第二步,切换到安全选项卡,点击自定义级别打开设置窗口,如下图

第三步:滚动下拉菜单,选择到ActiveX控件和插件,然后按照以下三个图设置,然后点确定

设置完毕后,点击确定,保存您的设置,然后重启IE浏览器。重新登陆网站,进入视频系统即可。

[上一篇]在视频系统中看不到视频图像或者声音卡的解决办法 [下一篇]报名后发票抬头可以修改吗?